For the past decade I’ve been focused on trying to understand this country’s history of, and continued settler-colonialism. This spiritual leading came about as I learned more about the terrible history of Quakers and the Indian boarding schools we operated.
I’ve often thought about the parallels between the settler-colonialism that is on continuous public display by Israel’s unrelenting attacks on children, women and men in Gaza and the West Bank, supported by billions of dollars in aid and weapons from this country.

Settler-Colonialism
Settler-colonialism is distinct from classical colonialism.
- Classical Colonialism: An imperial power exploits a territory for its resources and labor, with the intention of eventually leaving. The goal is extraction.
- Settler-Colonialism: Settlers come to a new territory to stay, creating a new, permanent society and political entity. This process inherently requires the displacement, elimination, or subjugation of the indigenous population to claim the land. Proponents of this framework argue that Israel’s establishment in 1948, the subsequent displacement of Palestinians (the Nakba), and the ongoing expansion of settlements in the West Bank and East Jerusalem are defining features of a settler-colonial project.
Historical Parallels: A Shared Colonization
The high visibility of the devastation and humanitarian crises in Palestine today horrifically displays the decades of Israeli settler-colonialism against the Palestinians in ways all too similar to the history and ongoing colonialism of this country.
I used several new artificial intelligence tools to research this idea, and to create this table comparing the parallels between the settler-colonization of this country and that of Palestine.
| Tactic of Settler Colonialism | In the Native American Context | In the Palestinian Context | How It Creates Understanding |
| Land Dispossession & Removal | Manifest Destiny & The Trail of Tears (1830s): The belief in a divinely ordained right to expand, leading to the forced removal of the Cherokee, Choctaw, and other nations from their ancestral lands in the Southeast to “Indian Territory” (now Oklahoma). | Zionism & The Nakba (“Catastrophe,” 1948): The political ideology for a Jewish homeland led to the expulsion of over 750,000 Palestinians from their homes and villages during the 1948 Arab-Israeli War. | Seeing Palestinians forced from their homes in Sheikh Jarrah or fleeing bombardment in Gaza makes the historical reality of the Trail of Tears less of a distant, sanitized event and more of a visceral, human tragedy involving real families and ancestral lands. |
| Population Fragmentation & Containment | The Reservation System: Native Americans were forced onto often barren, geographically isolated parcels of land (reservations), severing their connections to sacred sites and traditional economies. This broke up tribal nations and limited their sovereignty. | The West Bank, Gaza, and Checkpoints: Palestinians are confined to fragmented territories (Areas A, B, C in the West Bank) and the blockaded Gaza Strip, with their movement severely restricted by walls, checkpoints, and a permit system. | The image of a Palestinian family waiting at a checkpoint to visit a relative in a neighboring town provides a powerful, modern analogue to the confinement and isolation inherent in the US reservation system, illustrating how containment is a tool of control. |
| Legal & Political Subjugation | Plenary Power & Broken Treaties: The U.S. government granted itself “plenary power” over Native affairs, systematically breaking over 500 treaties. Native Americans were not granted U.S. citizenship until 1924 and remain subject to a complex and often contradictory legal system. | Military Law & Unequal Rights: Palestinians in the occupied West Bank are subject to Israeli military law, while Jewish settlers living in the same territory are subject to Israeli civil law. This creates a two-tiered system of justice. | The blatant inequality of a dual legal system in the West Bank helps Americans question the myth of “equal justice for all” in their own history, prompting a closer look at how U.S. law has been historically applied to dispossess and control Native Americans. |
| Cultural Erasure | Boarding Schools & Assimilation Policies: From the late 19th to mid-20th century, Native children were forcibly taken to boarding schools where they were forbidden from speaking their language or practicing their culture, under the motto “Kill the Indian, Save the Man.” | Changing Place Names & Suppressing Identity: Hebrew names have been given to historic Palestinian towns and locations (e.g., Saffuriya became Tzippori). The Palestinian flag, certain symbols, and historical narratives are often suppressed in official Israeli spaces. | When international observers decry the suppression of Palestinian culture, it invites Americans to reflect on their own country’s systematic attempts to erase Indigenous cultures, languages, and spiritual practices. |
| Demographic Engineering | Homestead Acts & Westward Expansion: The U.S. government actively encouraged white settlement on Indigenous lands, offering land grants to incentivize the demographic replacement of Native peoples. | Israeli Settlements & Law of Return: The Israeli government actively promotes the building of Jewish settlements in the occupied West Bank (considered illegal under international law) while denying Palestinians who were displaced in 1948 their internationally recognized “right of return.” | The controversial nature of Israeli settlements provides a clear, contemporary example of demographic engineering. This helps contextualize America’s Homestead Acts not as a story of plucky pioneers, but as a deliberate state policy of settler replacement. |
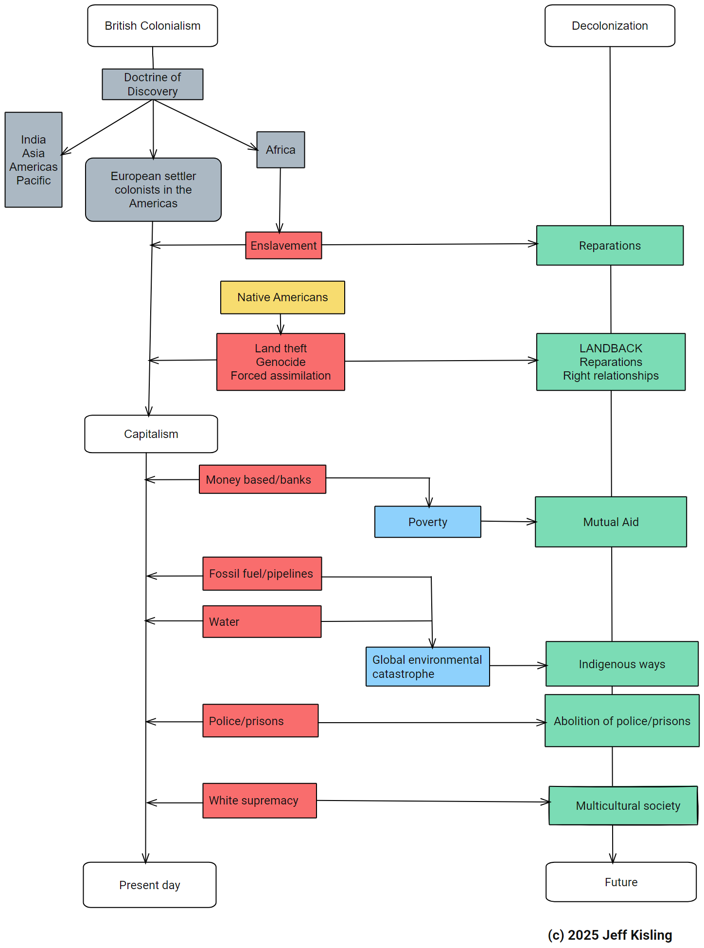
InfoGraphic
I created this InfoGraphic from the material I’ve been collecting for this research.




Denial of colonization



















