


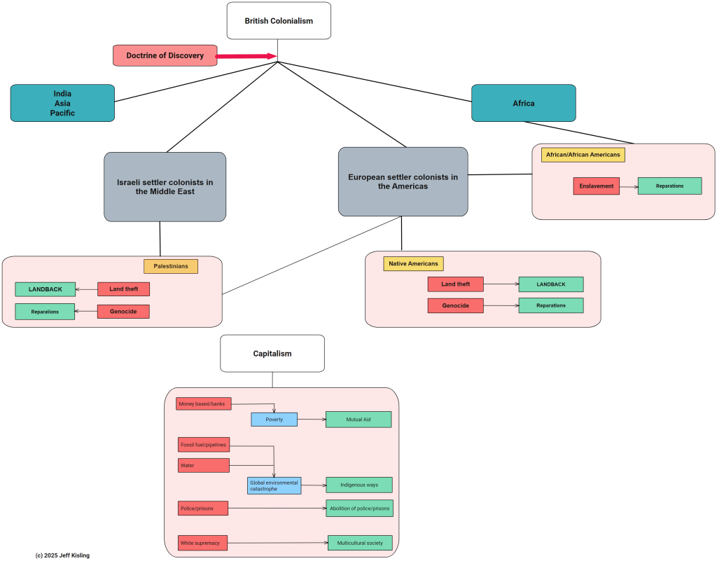
This is the latest version of diagrams I’ve been working on related to colonialism. This depicts the parallels between the European colonization of North America and the Israeli colonization of the Middle East.

do not look away
Written in
by



This is the latest version of diagrams I’ve been working on related to colonialism. This depicts the parallels between the European colonization of North America and the Israeli colonization of the Middle East.

Categories